Professional Expertise, Outstanding Service

YU-CHEN SYSTEM adheres to the spirit of "Professional Expertise, Outstanding Service," continuously innovating and developing high-quality software applications to meet the demands of the times. As an authorized representative of multiple globally renowned brands, we provide top-notch hardware equipment to complement our automated software solutions. We integrate automation software with various series of hardware devices, while concurrently cultivating a professional Field Application Engineering (FAE) team to offer high-standard technical support and comprehensive after-sales service.
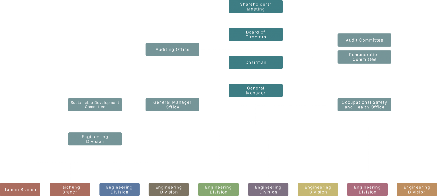
Group Organizational Structure

 集團架構

 

組織架構